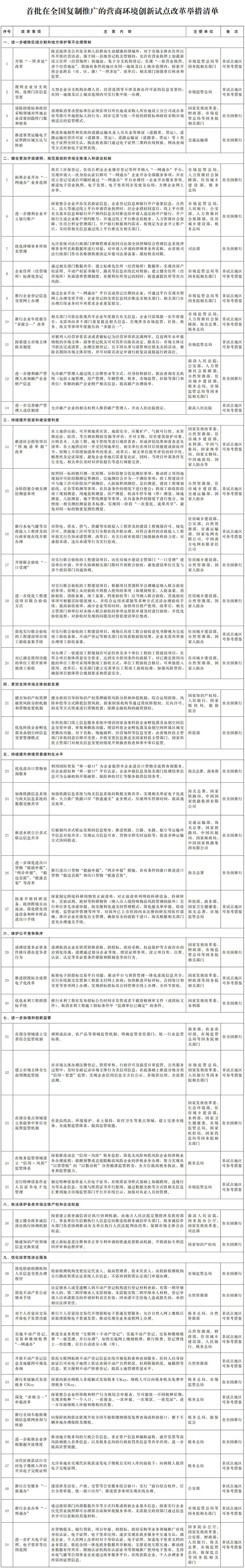
2021年,国务院部署在北京、上海、重庆、杭州、广州、深圳6个城市开展营商环境创新试点。为进一步扩大改革效果,推动全国营商环境整体改善,经国务院同意,决定在全国范围内复制推广一批营商环境创新试点改革举措。一起来看!
(一)进一步破除区域分割和地方保护等不合理限制
开展“一照多址”改革
便利企业分支机构、连锁门店信息变更
清除招投标和政府采购领域对外地企业设置的隐性门槛和壁垒
推进客货运输电子证照跨区域互认与核验
(二)健全更加开放透明、规范高效的市场主体准入和退出机制
拓展企业开办“一网通办”业务范围
进一步便利企业开立银行账户
优化律师事务所核名管理
企业住所(经营场所)标准化登记
推行企业登记信息变更网上办理
推行企业年度报告“多报合一”改革
探索建立市场主体除名制度
进一步便利破产管理人查询破产企业财产信息
进一步完善破产管理人选任制度
(三)持续提升投资和建设便利度
推进社会投资项目“用地清单制”改革
分阶段整合相关测绘测量事项
推行水电气暖等市政接入工程涉及的行政审批在线并联办理
开展联合验收“一口受理”
进一步优化工程建设项目联合验收方式
简化实行联合验收的工程建设项目竣工验收备案手续
对已满足使用功能的单位工程开展单独竣工验收
(四)更好支持市场主体创新发展
健全知识产权质押融资风险分担机制和质物处置机制
优化科技企业孵化器及众创空间信息变更管理模式
(五)持续提升跨境贸易便利化水平
优化进出口货物查询服务
加强铁路信息系统与海关信息系统的数据交换共享
推进水铁空公多式联运信息共享
进一步深化进出口货物“提前申报”、“两步申报”、“船边直提”、“抵港直装”等改革
探索开展科研设备、耗材跨境自由流动,简化研发用途设备和样本样品进出口手续
(六)维护公平竞争秩序
清理设置非必要条件排斥潜在竞争者行为
推进招投标全流程电子化改革
优化水利工程招投标手续
(七)进一步加强和创新监管
在部分领域建立完善综合监管机制
建立市场主体全生命周期监管链
在部分重点领域建立事前事中事后全流程监管机制
在税务监管领域建立“信用+风险”监管体系
实行特种设备作业人员证书电子化管理
(八)依法保护各类市场主体产权和合法权益
建立健全政务诚信诉讼执行协调机制
畅通知识产权领域信息交换渠道
(九)优化经常性涉企服务
简化检验检测机构人员信息变更办理程序
简化不动产非公证继承手续
对个人存量房交易开放电子发票功能
实施不动产登记、交易和缴纳税费“一网通办”
开展不动产登记信息及地籍图可视化查询
推行非接触式发放税务UKey
深化“多税合一”申报改革
推行全国车船税缴纳信息联网查询与核验
进一步拓展企业涉税数据开放维度
对代征税款试行实时电子缴税入库的开具电子完税证明
推行公安服务“一窗通办”
推行企业办事“一照通办” 进一步扩大电子证照、电子签章等应用范围 
|