收藏本站   |  English 
 
   
  新闻中心
  Enter Jilinsengong
 
    当前位置:首页 >新闻中心 >森工动态 >产业动态

“露水河”牌人造板获中国林草产业关爱健康品牌
【2020-06-29】       点击: 6163次        来源:人造板集团        作者:于毅

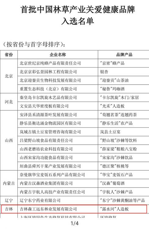
  2020年6月19日,中国林业产业联合会发布了“首批中国林草产业关爱健康品牌”评审结果,吉林森工远东林业发展有限公司推荐的“露水河”牌人造板,经过了组委会的评审认定,成为首批中国林草产业关爱健康品牌。

  为深入贯彻习近平总书记重要指示精神,认真落实中央关于统筹推进新冠肺炎疫情防控和经济社会发展工作的决策部署,一手抓疫情防控,一手积极组织林草企业复工复产,保就业、促稳定、助增长,为社会提供健康合格的林(草)产品。根据首批中国林草产业关爱健康品牌评选活动的相关评定规程,中国林业产业联合会组织专家对中国林草产业关爱健康品牌进行了评审。专家组审议了申报企业信息及相关证明材料,对具备完整的生产经营相关许可,其研发、生产、销售流程符合国家相关法律法规和环保标准及要求,产品通过相关质量认证体系认证,拥有完善的质量保障体系,产品质检报告符合相关标准要求,3年内没有因产品质量问题受到处罚的记录,积极投身先进技术研发、带动地方劳动就业、参与地方经济与民生建设,并热心公益事业,主动承担社会责任,注重品牌建设及社会效益,获得龙头企业和相关权威组织认定的奖项,经专家组评审后,共有112家企业通过“首批中国林草产业关爱健康品牌"认定。

  吉林森工远东林业发展有限公司,是吉林森工人造板集团于2018年9月组建的全资公司,总部在长春市,下辖北京露水河人造板有限公司、上海露水河人造板有限公司、广州露水河人造板销售有限公司、西安露水河人造板有限公司和沈阳露水河人造板销售有限公司。吉林森工远东公司,发挥露水河品牌及30多年的渠道资源优势,建立完全市场机制的营销模式,施行露水河品牌营销体系市场化运作。主要经营范围包括互联网信息技术研发,人造板、家具、木门窗、橱柜、地板、木制品的销售和安装及测量服务,包装材料、建材、矿泉水、饮料、森林食品的销售,电子商务、承揽建筑装饰工程、货物及技术进出口等。

上一条: 临江林业局森林特产经销处直播带货拓销路线上“练兵”促转型 (点击:6013次)
下一条: 露水河林业局获批全省首家古树公园试点 (点击:6182次)
 
你是第106857905位浏览者
   集团网站群  |  其他链接  |  网站统计  |  常见问题    |  网站声明
Copyright 2014 jlsgjt.com All Rights Reserved         Tel:0431-88916565/88480448