收藏本站   |  English 
 
   
  新闻中心
  Enter Jilinsengong
 
    当前位置:首页 >新闻中心 >时事热点

国家发展改革委 交通运输部联合发布2020年国家物流枢纽建设名单
吉林省长春生产服务型国家物流枢纽
【2020-11-02】       点击: 1474次        来源:国家发展改革委       

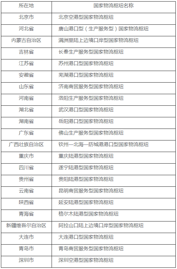
  近日,国家发展改革委、交通运输部联合印发《关于做好2020年国家物流枢纽建设工作的通知》(发改经贸〔2020〕1607号,简称《通知》),共有22个物流枢纽入选2020年国家物流枢纽建设名单(附后)。相关国家物流枢纽设施区位优势突出,空间布局、建设运行等基础条件较好,国家物流枢纽建设方案及推进国家物流枢纽落地的总体思路相对成熟;区域分布相对均衡,其中,东部地区7个、中部地区4个、西部地区9个、东北地区2个,覆盖了《国家物流枢纽布局和建设规划》确定的6种国家物流枢纽类型。2019-2020年,国家发展改革委、交通运输部共布局建设了45个国家物流枢纽,覆盖全国27个省(区、市),为加快构建“通道+枢纽+网络”的现代物流运作体系,促进形成以国内大循环为主体、国内国际双循环相互促进的新发展格局提供了有力支撑。

  《通知》强调,相关国家物流枢纽要围绕推动形成新发展格局,支撑“一带一路”建设和京津冀协同发展、长江经济带发展、粤港澳大湾区建设、长三角区域一体化发展、西部陆海新通道等重大战略实施,对内系统整合区域内分散的物流资源,提高区域内、跨区域物流活动规模化组织能力和效率,支撑带动上下游产业集聚发展,推动形成国内统一大市场;对外衔接主要国际物流通道和干线运力,加强与全球重要物流枢纽、能源与原材料产地、制造业基地、贸易中心等的密切联系,为推动构建现代流通体系,保持产业链供应链稳定,促进经济高质量发展提供战略支撑。重点抓好落实强化枢纽功能、完善服务网络、加强互联互通、发展枢纽经济等四方面任务。

  《通知》要求,相关省级发展改革、交通运输部门要推动强化部门间的工作合力和政策协同,加强工作指导,加快推进国家物流枢纽建设各项工作,为国家物流枢纽建设运营创造良好环境;枢纽建设运营企业要扎实做好国家物流枢纽建设方案落实工作,积极参与国家物流枢纽联盟建设,建立市场化、常态化的互利合作机制,促进国家物流枢纽互联成网。国家发展改革委、交通运输部将通过国家物流枢纽联盟等加强对国家物流枢纽运行的动态监测,并进行评估考核。

2020年国家物流枢纽建设名单(22个)
(排名不分先后)

上一条: 《近期扩内需促消费的工作方案》——国家发展改革委国民经济综合司负责同志答记者问 (点击:1518次)
下一条: 关于线上申请企业外债备案登记有关事项的指引 (点击:1582次)
 
你是第107373302位浏览者
   集团网站群  |  其他链接  |  网站统计  |  常见问题    |  网站声明
Copyright 2014 jlsgjt.com All Rights Reserved         Tel:0431-88916565/88480448